崔融丰课题组揭示野生斗鱼种群中近交导致遗传负荷清除
(通讯员:王忠兴)近亲繁殖通过将隐性遗传负荷转化为实际负荷使种群在产生自交后早期的适合度下降。随着有害变异逐渐变为纯合状态,纯化选择可更有效地清除遗传负荷,并使种群适合度部分恢复。然而,并非所有种群都能在早期的适合度下降中存活。因此探索小种群从近交衰退中恢复的机制具有重要科学价值。香港斗鱼(Macropodus hongkongensis)和普通叉尾斗鱼(M. opercularis)是原产于我国南方丝足鲈科斗鱼属的两种小型淡水鱼类。普通叉尾斗鱼分布于低海拔的农田、河涌等水体,而香港斗鱼分布在高海拔的山涧溪流中。其中普通叉尾斗鱼在广东地区俗称“庞皮婆”、“花手巾”,是许多广东人的童年回忆。普通叉尾斗鱼更是最早作为热带观赏鱼进行人工繁育的物种,在水族界又有“天堂鱼”之称。但近年来由于人类活动的加剧,香港斗鱼和普通叉尾斗鱼均面临着栖息地严重破碎化的局面,使其在原产地的生存受到了威胁。
研究人员首先对香港斗鱼和普通叉尾斗鱼进行了全基因组测序,完成了高质量的参考基因组组装和注释(图一)。接着对15个种群共109个野生个体进行了重测序和分析。
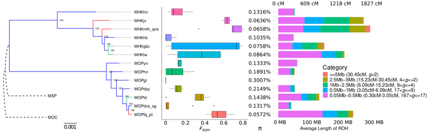
分析表明香港斗鱼的种群结构更为明显(图二)。PopKin分析发现香港斗鱼和普通叉尾斗鱼相同群体内个体间有更高的亲缘系数,特别是MHKmlh_qns,MHKjx和MOPfq_pt三个群体(图三)。ROH分析也证实了这三个群体具有更高的近交系数(FROH,图四)。结合系统发育关系,推测这三个高自交种群是独立演化至高近交水平的。其中,采集自深圳七娘山的香港斗鱼种群有着野生脊椎动物中迄今为止已知最高的近交系数,高达约0.7,其余两个种群的近交系数也超过了0.5。
(c). 普通叉尾斗鱼个体间的亲缘系数
那么,自交是否会导致有害突变增加呢?随后,研究人员统计了不同个体的遗传负荷,并与个体的ROH总长度进行了回归分析。与原假设相反,发现在INDEL遗传负荷与ROH总长度呈显著负相关关系(图五)。进一步通过比较高自交和低自交群体的ROH区域与非ROH区域上遗传负荷的比值,发现高自交群体的ROH区域上INDEL遗传负荷显著降低(图六)。这表明长期适度的近交可以清除有害变异,特别是强烈有害的INDEL变异。
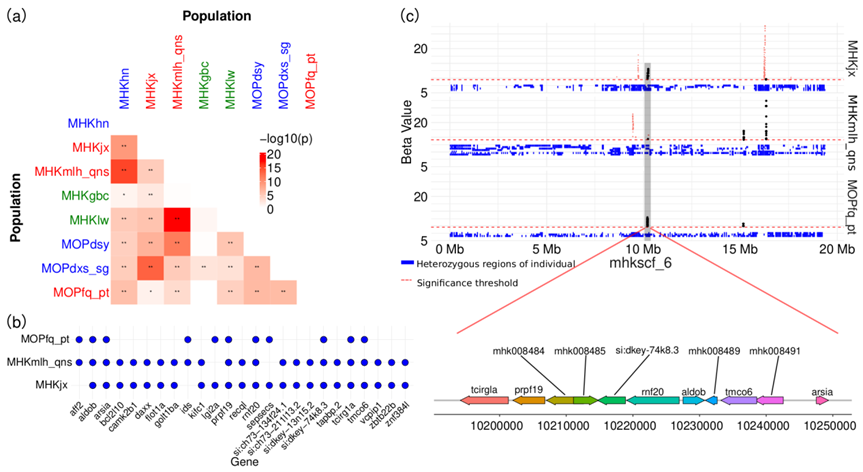
尽管在这些高度自交种群中,基因组大多数位置都是纯合的,但依然有少量位点存在多态性。研究人员发现三个高自交种群基因组中存在保守的杂合区域,通过超几何检验发现与存在平衡选择信号的区域显著重叠,并在6号染色体上找到了一个三个高自交种群均受到平衡选择的共有多态性区域(图七)。GO分析表明这个区域上的基因主要参与细胞钙离子稳态,免疫球蛋白介导的免疫反应以及细胞蛋白质定位。上述结果表明平衡选择在物种形成过程中持续存在并保留共有多态性区域从而抵抗ROH的形成。
该研究深入探讨了野生斗鱼在独立演化至高近交水平过程中对遗传负荷的有效净化及对重点多态性区域的保护机制,揭示了野生小种群在长期近交压力下的进化策略,即通过净化选择清除有害突变,同时借助平衡选择保留重要功能区域的遗传多样性。该研究为保育中国的野生“天堂鱼”奠定了基础。
本研究以“Effective purging and conservation of heterozygous regions during independent evolution to high-level inbreeding in wild Paradise Fishes”为题发表于《分子生态学》(Molecular Ecology)期刊(https://doi.org/10.1111/mec.70045)。我院博士生王忠兴为第一作者,太阳集团tyc86为第一完成单位,崔融丰副教授为唯一通讯作者,太阳集团tyc86硕士生姚栋基、博士生赵奔驰和邵毅、马嘉欣副教授和上海自然博物馆李帆副研究员为本文共同作者。本研究得到了国家自然科学基金、广东省科技厅基金、中山大学启动基金以及中国香港特别行政区环保基金的资助。
鸣谢曾国照、黄嘉荣、黄康亮等鱼类爱好者为本研究提供样本支持。

崔融丰课题组(Population, Evolution And Comparative OmiCs Knowledge lab, PEACOCK)长期从事鱼类进化基因组学研究,在遗传负荷演化、物种杂交与生殖隔离等方向进行研究。本课题组拟于2025年招收硕士研究生,欢迎同学联系 cuirf@mail.sysu.edu.cn。课题组网站:/teacher/CuiRongfeng。


