我院陈怀海副教授在土壤微生物多样性研究上取得的进展
人类活动和全球气候变化加剧导致全球尺度上的生物多样性下降,并威胁生态系统功能。但是,有关微生物多样性降低如何影响土壤微生物功能的研究仍然不充分。因此,基于全球933个土壤微生物宏基因组数据,我们模拟了土壤微生物多样性下降的五个层次,研究了相应的微生物功能组成的变化趋势(图1)。
图1. 土壤微生物宏基因组样品的全球分布图
结果发现,由于第一个层次的模拟降低了48%的微生物群落物种(species)和9%的个体(individuals),五个层次的模拟导致微生物群落个体的下降(r2 = 0.95)比群落物种的下降(r2 = 0.82)更趋于线性。而功能物种与个体的下降在五个层次上都更平均,即更符合线性规律(图2)。
图2. 五个层次的模拟多样性下降对微生物群落和功能的物种与个体的影响
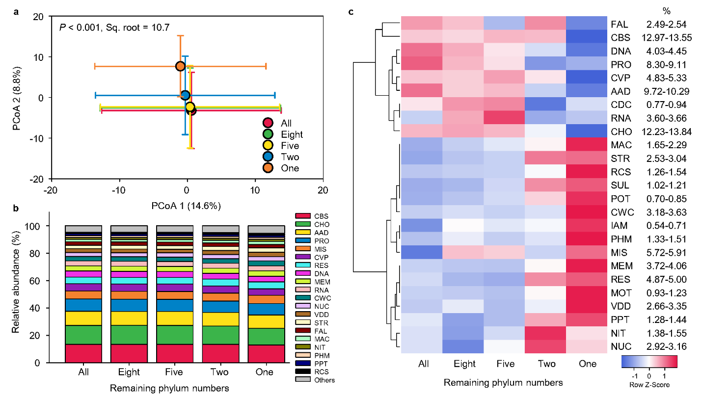
即使五个层次的模拟导致了微生物群落和功能在物种与个体的水平上的显著降低,与五个层次多样性下降对应的微生物功能组成仍然维持相对稳定的趋势,因此,微生物功能结构的稳定性也体现在群落与功能对多样性下降的反馈被区分开(decoupling)(图3)。本研究证明土壤微生物群落具有功能的冗余性(redundancy),从而帮助维持功能多样性的稳定。
图3. 微生物功能结构和组成对模拟五个层次的多样性下降的反馈
研究结果以“Stable soil microbial functional structure responding to biodiversity loss based on metagenomic evidences”为题发表于国际微生物学期刊Frontiers in Microbiology(中科院生物大类二区);我院陈怀海副教授和宁波大学姚志远副教授为共同通讯作者,我院储诚进教授、马嘉欣副教授、黄愉硕士研究生作为合作作者参与了该项目的工作。
(全文链接:https://www.frontiersin.org/articles/10.3389/fmicb.2021.716764/full或https://doi.org/10.3389/fmicb.2021.716764)


