我院杨玉春助理教授在厌氧氨氧化菌(Anammox)的研究中取得重要进展
我院杨玉春助理教授近日与杜伊斯堡大学、维也纳大学、广东以色列理工学院和深圳大学等课题组合作在水生态环境领域顶级期刊Water Research(IF:11.236)发表题为Activities and Metabolic Versatility of Distinct Anammox Bacteria in a Full-Scale Wastewater Treatment System的研究论文(全文链接:https://www.sciencedirect.com/science/article/pii/S004313542100957X?via%3Dihub),我院杨玉春助理教授为论文第一作者,广东以色列理工学院顾继东教授为共同通讯作者,我院陈怀海副教授作为合作作者参与了该项目。
过量的氮素排放可导致水体富营养化,严重破坏水体的生态平衡,氮素污染受到越来越多的重视。氮素的转化和去除主要由微生物驱动,其中硝化(nitrification)、反硝化(denitrification)以及厌氧氨氧化(anaerobic ammonium oxidation,anammox)是微生物驱动复杂氮素转化和去除的三个重要过程。Anammox在厌氧的条件下可直接将NO2-和NH4+转化为N2,具有无需添加外源有机碳源、容积负荷高、运行费用低、温室气体排放少等优点,已经被广泛应用于高氨氮的污水处理。由于至今未获得Anammox的纯培养,宏基因组学分析成为研究Anammox代谢的重要手段。但是前期关于Anammox代谢的研究多集中在实验室的生物反应器中,而对复杂污水处理体系中Anammox的代谢和环境适应机制还缺乏了解。
本项目采用宏基因组和宏转录组相结合的方法,分别深入分析了德国ZDE污水处理厂中缺氧的活性污泥体系和厌氧的生物膜体系中微生物驱动的脱氮过程。发现在缺氧的活性污泥体系中,短程硝化和反硝化是主导的脱氮过程;而在厌氧的生物膜体系中,厌氧的反硝化和Anammox是主导的脱氮过程(图1)。

图1缺氧的活性污泥体系和厌氧的生物膜体系中微生物驱动的脱氮机制
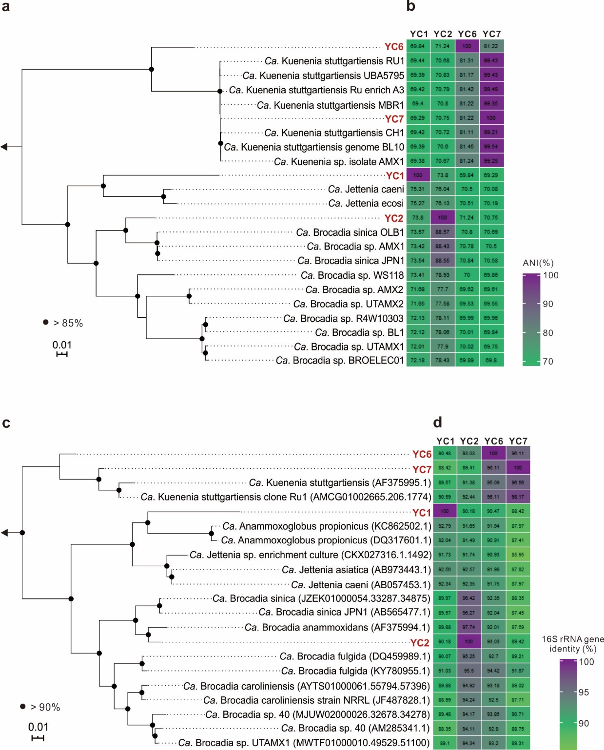
进一步分析厌氧的生物膜体系中Anammox的群落组成发现,四种完全不同的Anammox共生在同一个生物膜体系中,包括一个新的属,将其命名为“Ca. Loosdrechtii emscherensis”;2个新的种,将其命名为“Ca. Kuenenia hertensis YC6”和“Ca. Brocadia sp. YC2”;以及一个“Ca. Kuenenia stuttgartiensis YC7”(图2)。其中,新鉴定的“Ca. Kuenenia hertensis YC6”是体系中丰度和活性最高的Anammox。

图2基于基因组中43个单拷贝的markers(a和b)和16S rRNA基因(c和d)的进化树和相似性分析。

图3 Anammox基因组编码的主要代谢途径和编码基因转录活性。
针对四个Anammox基因组编码的基因组成和基因转录丰度分析发现,Anammox具有灵活的代谢途径(图3),使其能够适应复杂的污水处理环境。包括:利用异化硝酸盐为氨(DNRA)过程获取额外的底物;通过氧化或同化外源的乙酸和丙酸促进细胞的生长;利用复杂的铁元素获取途径获取其合成蛋白和关键酶所需的铁元素;利用多重的氧气的清除途径减少氧气对细胞活性的抑制等。
此研究结果为在污水处理体系中富集和应用Anammox提供了重要的参考,同时新型Anammox的发现极大地拓展了我们对Anammox的种类和代谢多样性的认识。下一步的研究应着重在实验室中富集培养污水处理体系中发现的新型Anammox,深入分析其生理和代谢机制,为其将来在优化污水处理体系的脱氮过程提供参考和支撑。


