土壤微生物群落在执行“普遍”与“特殊”功能之间的差异:以土壤宏基因组数据为例
土壤微生物群落是土壤养分循环的主要调控者,对陆地生态系统功能意义重大。通过研究土壤微生物群落在执行氮、磷、钾、硫和铁等“特殊”养分循环代谢功能的群落组成和功能特征之间的联系,我们可以探索全球气候变化背景下,生物多样性如何驱动生物地球化学循环等生态系统功能。
图1. 加州大学圣芭芭拉分校生态进化与海洋生物系Joshua Schimel教授
加州大学圣芭芭拉分校Joshua Schimel教授曾经提出过一个假设(图1),即执行“普遍”功能的微生物在物种组成上要比“特殊”功能的群落组成更保守,但是一直缺乏一个有代表性的证据来证明。因此为了验证这个假设,基于分析全球土壤微生物宏基因组数据,我们发现土壤微生物在执行养分循环等“特殊”功能时,群落组成和功能特征之间的相关性(r2 = 0.36-0.49)比基础代谢等“普遍”功能(r2 = 0.23-0.29)要高(图2)。

图2. 土壤微生物在执行基础代谢与养分循环功能之间群落组成和功能特征相关性的差异
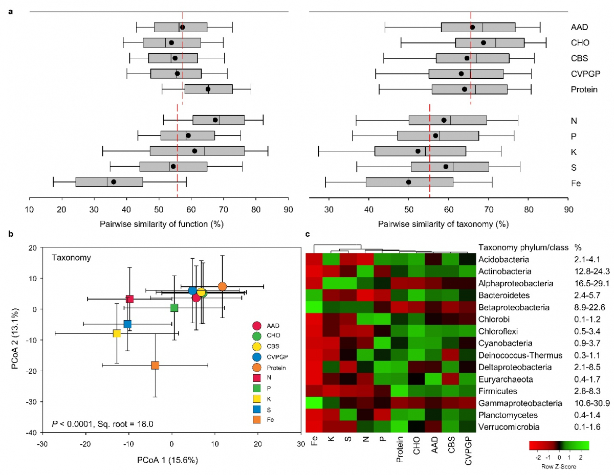
接着,还发现土壤微生物群落在执行基础代谢与养分循环功能之间的功能特征相似性差异不大,但是二者之间群落组成差异显著;五种养分循环功能的群落组成分布更广泛,并且以变形菌Proteobacteria为主导,尤其是Alphaproteobacteria和Betaproteobacteria(图3)。
图3. 土壤微生物在执行基础代谢与养分循环功能之间群落组成和功能特征相似性的差异
最后,通过比较土壤微生物在执行基础代谢与养分循环功能之间群落组成重复率的差异,证明了土壤微生物群落功能在执行基础代谢等“普遍”功能时重复率高于执行养分循环等“特殊”功能,从而造成了二者在物种多样性上的显著差异(图4)。
图4. 土壤微生物在执行基础代谢与养分循环功能之间群落组成重复率的差异
研究结果以“Lower functional redundancy in “narrow” than “broad” functions in global soil metagenomics”为题发表于欧洲地学会期刊SOIL(中科院农林科学大类一区);我院陈怀海副教授和福建师范大学林加奖副教授为共同通讯作者,我院马嘉欣副教授、杨玉春助理教授、陈浩副教授,黄愉、付琦、邱莹波等硕士研究生以及美国橡树岭国家实验室资深研究员Christopher Schadt教授作为合作作者参与了该项目的工作。(全文链接:https://soil.copernicus.org/articles/8/297/2022/ or https://doi.org/10.5194/soil-8-297-2022)
通讯员:陈怀海


